Witplane
飛行機・空港をより多くの人に利用してもらうための情報サイト・・・・・・・・・・・・・・・・
- 伊藤 早紀
- Keywords:空港, 飛行機, 旅行, 記録
- https://www.example.com
- 相互評価シート ← ここからコメントをお願いします。
- サイトURL
概要
これは何?
初心者でも安心な飛行機や空港の利用ガイドだったり、お得な情報や実際の利用記録を発信していくサイト
背景と目的
飛行機に乗ったことがない人や、空港を利用したことがない・あまり利用しない人にとって飛行機や空港はハードルが高いとよく聞く。
そこで利用ガイドやお得なチケットの取り方などの情報を発信し、もっと飛行機や空港を身近なものに感じてほしい。
コンセプト
初心者さんでも安心な、飛行機や空港の知恵を授けるサイト
まとめ
調査
先行事例
技法・技術情報
進捗記録
2025.12.23
- WordPressの編集
- 投稿の作成
- レイアウトの調整
2025.12.16
- WordPressの編集
- 投稿の作成
- レイアウトの調整
2025.12.09
Wordpressでのサイト製作
2025.12.02
中間報告
- 良かった点
- ありがたいという意見が多い
- 細かく設定できている
- 追加項目案
- 地図・バス乗り場
- 旅行費の相場
- 持ち物・過ごし方
2025.11.25
- メインビジュアルコンセプト
- 夕焼けと青空の二色
- 背景→展望デッキからの景色
2025.11.18
- メインビジュアルの制作
- 概要の設定
2025.10.28
- ワイヤーフレームの作成
- ハンバーガーメニュー→カテゴリーを掲載予定
- フッターは要検討
2025.10.21
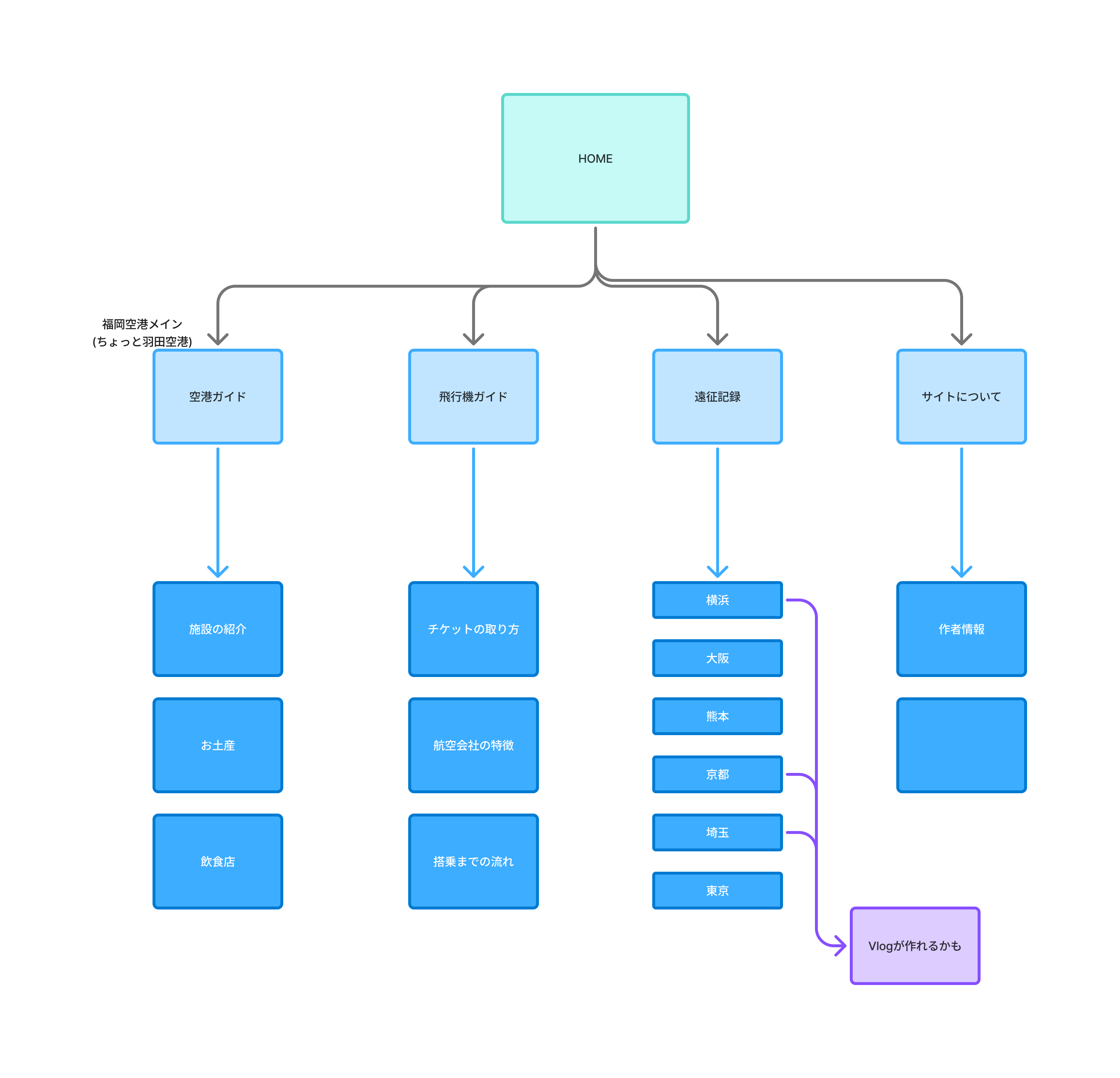
- Wordpressの基本操作
- サイトマップの作成
2025.10.14
- Wordpressの基本操作
2025.10.07
- Wordpressの基本操作
2025.09.30
- Wordpressの基本操作
テーマの決定
空港・飛行機の利用ガイド+ちょっとした遠征ブログ
テーマ候補の先行事例
2025.09.23
- Wordpressの基本操作
2025.09.16
テーマ候補
自分の好きなもの・知識度が高いものは何か
- フルーツ
- 水族館(海中・名古屋港水族館)
- ワッフル
- ライブ、旅行(という名の遠征)
- 飛行機、空港



