LogoMark.png

LogisticCurve のバックアップ(No.1)


ロジスティック曲線

成長というものについて考える


概要

いわゆる「成長曲線」のひとつとして知られるロジスティック曲線は、ロジスティック方程式から導かれます。

ロジスティック方程式

生物の個体数の変化の様子を表す数理モデルの一種です。ベルギーの数学者ピエール=フランソワ・フェルフルスト(Pierre-François Verhulst)が1838年に発案したもので、単一種の生物が一定の環境内で増殖する場合に、その生物の個体数(個体群サイズ)の変動を予測する微分方程式です。

LogisticEquation.png

この式は、個体数が増えて環境収容力に近づくほど、個体数増加率が減っていくことを意味します。
 ある生物の定着が成功するには大きな r を持つことが重要で、絶滅の回避には大きな K を持つことが重要だと言われます。ちなみにそれぞれが原因で淘汰されることを r淘汰、K淘汰と言います。

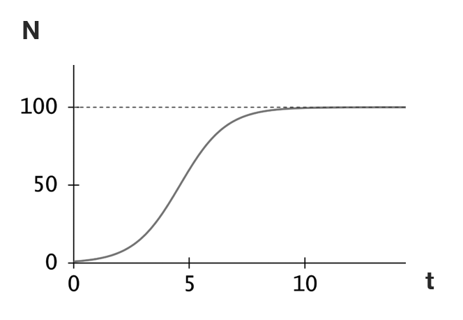
ロジスティック曲線

LogisticCurve.png

ロジスティック方程式の解(個体数と時間の関係)は、以下の関数式となり、右図のようなS字型の曲線を描きます。グラフは、r=1, K=100, N0=1の場合です。

LogisticFunction.png




人間にとってのロジスティック曲線

ロジスティック曲線を、人間社会における人口の推移を説明するモデルとして考えると、今何が起きているのか、その現状が見えやすくなります。

人類が他の生物と異なるのは、テクノロジーによる「環境収容力の拡大」です。テクノロジーがなければ、人類の数は大型類人猿と同等数を上限にカーブ右上の安定期に入っていたでしょう。

1970年代、人類は、テクノロジーの発展の先に「明るい未来」を想像し、「目標」を設定し、そこに向かって成長することに価値を見出していました。しかし、物質的な飽和状態を迎えた21世紀、人類には「向かうべき未来」が見えにくくなっているようです。商業的なデザインによって無尽蔵に作り出される「欲望」にも、そろそろ飽きたのではないでしょうか。

現在、一個体あたりの「資源消費量」は他の動物と比較にならないほど大きく、それが環境に大きなダメージを与え続けています。地球が有限の「閉域」であることが露呈した今、環境リスクの大きな「テクノロジーによる環境容量の増大」を期待するよりも、「脱・成長」を前提に「成熟期」の価値観で「幸福とは何か」を考えるべきかもしれません。

21世紀の若い世代は、成長期の代名詞ともいえる自動車には興味がなく、小さくてシンプルなもの、未来よりも今・・という生き方を好むようです。ヒトもやはり地球上の生物の一種、自然に正しい道を選択しようとしているのではないでしょうか。




「成長」について考える


成績の伸び方

で、受験対策では、80点取れる科目をさらに伸ばすより、今30点台の苦手科目を伸ばすことを考える方が、短時間で総合点を上げることができる・・という発想になるわけです。

数値目標ってどうなんでしょう

世の中なんでもかんでも「数値目標を掲げろ!」と言われますが、毎年これを続けていると、最終的には100%を目指すことになってしまいます。これは巨視的に見ると弊害が多いので注意が必要です。