LogoMark.png

中西華子/卒業研究 の履歴(No.2)


KSU防災Guide Book

九産大生向けの災害のサイト制作

main.gif

Hanako Nakanishi


概要

これは何?

九産大生向けの災害のサイト

背景と目的

今年1月に発生した能登半島の地震を受けて、災害に対する準備や対応についての啓発活動の重要性を強く感じた。災害が発生した際の適切な行動や避難の重要性を広めるために、災害時に役立つ情報を提供するサイトやコンテンツを作成し、広く発信していきたいと考えている。現在、私たちの大学のホームページには防災に関する項目や緊急連絡先、災害発生時のフローについての記載がなく、避難経路図も古いままということが判明した。そこで情報を充実させることで、学生や教職員が災害時に冷静かつ迅速に行動できる助けになることを期待し作成する。

コンセプト

大学内の全体マップや各館の避難経路の地図を載せ、災害時に必要な情報を効率よく提供する。また、学内の大学生の防災意識の向上や正しい対応方法を普及させるサイト。

成果物の仕様

メンバー

内藤彩乃

制作ツール

Visual Studio Code
Blender
Adobe XD
Windows11
MacBook Air

プロジェクトの期間

2024.04.12 - 2024.12.20

まとめ

災害に関する情報提供サイトやゲームは多く存在するが、大学のホームページに災害対応に関するページが少ないことに気づいた。そこで今回の研究では、本大学の学生向けに災害対応や防災対策を紹介するサイトとそれに付随するコンテンツを作成することにした。前期では、サイトのタイトル、全体の構成、主要なコンテンツ、そしてデザインを決定した。このサイトの目的は、学生に対して災害時の行動指針を提供し、安全意識を高めることだ。

後期中間発表まとめ
後期に入り、防災に関するクイズの制作が完了した。JavaScriptを活用してクイズの回答を自動判定し、ユーザーが楽しみながら防災知識を深められるようデザインやUI面でもシンプルでわかりやすいレイアウトを意識した。また、前期から集めた防災情報の見直しと最新データへの更新も行った。地域や大学の防災計画に関する情報を精査し、閲覧者にとって有益で信頼性の高い内容に整備した。今後は、情報の収集を続けクイズのアップデートを続けていく予定だ。
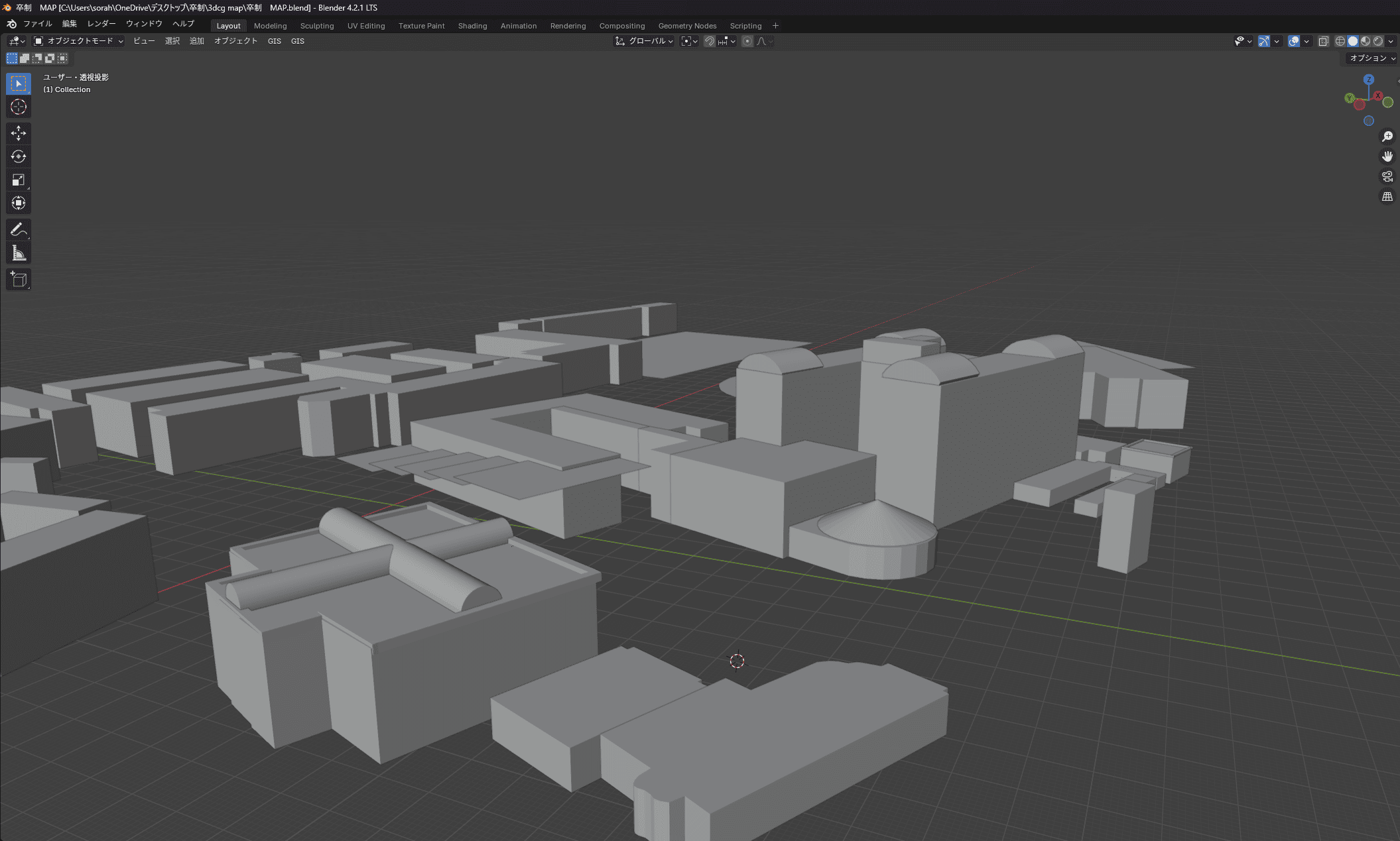
3Dマップ作成も引き続き進行中だ。前期で基本構造はでき上がりましたが、細部のクオリティ向上とそれに合わせた色付けを行い、リアリティあるマップの完成を目指している。
引き続き、ユーザーにとって分かりやすく利用しやすい防災サイトの完成に向け、3Dやコンテンツ面の強化を図っていく。




調査

現状調査

災害に対する意識の現状

先行事例


技法・技術情報

プロジェクト管理

スケジュール

サイトマップ

sitemap.png


ワイヤーフレーム

wireframe.png

サイトの雰囲気のイメージ

ToDo


進捗記録




2024.11.08

2024.11.01

2024.10.25

2024.10.18

2024.10.11

クイズ作成

2024.10.04

2024.09.27

クイズを1から作り直した

2024.09.20

クイズの見直し
→左に寄ってしまう現象、背景、問題内容

2024.07.19

PDF作成
参考サイト

2024.07.12

3Dマップ作成

3dmap1.png
3dmap2.png

参考サイト1
参考サイト2

2024.07.05

サイト内容の修正

2024.06.30

クイズ作成
試作4

2024.06.21

クイズ作成
参考サイト 1
参考サイト2

2024.06.14

記事内容 メモ

2024.06.07

2024.05.31

2024.05.24

2024.05.17

2024.05.10

サイトに載せる内容

2024.05.03

ゲームの内容

2024.04.26

防災ゲーム

2024.04.19

貿易ゲーム

2024.04.12

候補