かわいいものがたくさん🩷
私がかわいいと感じるものを紹介する
概要
これは何?
私が持っているかわいい雑貨やハンドメイドした物、かわいく装飾したものを紹介するWEBサイト
背景と目的
かわいいものを集めることが好きで、集めているうちに「かわいい」にも様々な種類があることを知り、それを伝えたいと思った。このサイトでかわいいの世界に触れてもらい、自分のかわいいを見つけてもらうきっかけにする。
コンセプト
- 紹介するものを色ごとに分けて、かわいいのイメージを伝えやすくする
- かわいいものを手に入れた場所や値段、制作方法など、具体的な情報を
入れることで、WEBサイトを見た人が手に入れやすい状況を作る
- 使用イメージの写真を多く掲載することで、
かわいいものを手に入れるイメージを具体的にする
成果物の仕様
WEBサイト
制作ツール
- wordpress
- Adobe Illustrator
プロジェクトの期間
2024.09.17 - 2024.12.24
まとめ
調査
現状調査
先行事例
技法・技術情報
プロジェクト管理
[[スケジュール>]]
ToDo
進捗記録
2024.12.03
2024.11.19
2024.11.12
中間発表を終えての改善
2024.10.29
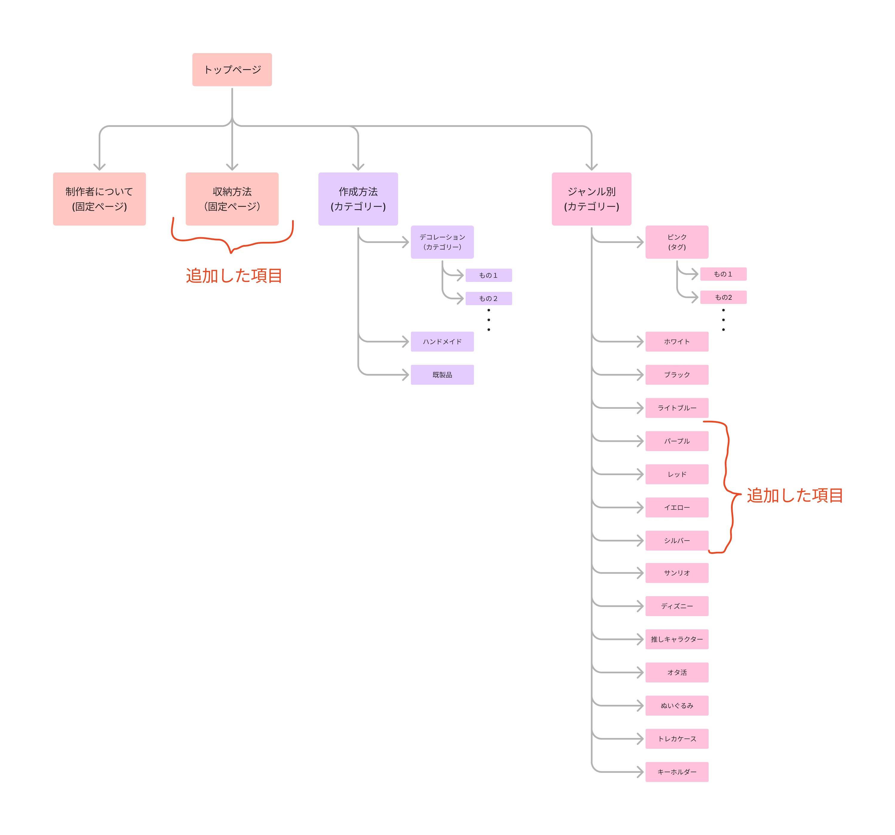
中間発表のまとめ
- 好評価だった点
- 細かい分け方だが見やすい構成になっている
- 可愛いものの色味が統一されている(色別に見れる)
- ジャンル別に分けている
- インスタを載せている
- 指摘された点
- ハンドメイドで作ったものの材料があると良い
- どれくらいの費用がかかっているのか知りたい
- 可愛い収納方法を知りたい
- 個人的に嬉しかったコメント
- 可愛いに特化したサイトのデザインがどうなるのかとても楽しみ
- ふりふりとピンクがたくさんでとっても可愛い
- たくさんの可愛いを教えてください!
中間発表からの考察
- 改善する点
- ハンドメイド・デコレーションの制作方法や使用した材料を
文章だけでなく、画像付きで説明する
- 雑貨の詳細ページに既製品は値段、
ハンドメイド・デコレーションは材料の総額を追加する
- 収納方法をまとめたページを追加で作る
見せる収納や可愛い飾り方などを紹介(デスクツアーなど)
- 収納方法をまとめたページに集めた雑貨のおおよその総額を記載する
- サイトのデザインを紹介する雑貨達と雰囲気を合わせたものにする
- 継続する点
- タグを使った細かいグループ分け
- 他のソーシャルメディアへの誘導
- 色ごとに分ける(色の種類を増やす)
2024.10.22
2024.10.15
サイトロゴの構想
2024.10.08
ワイヤーフレーム作成
2024.10.01
サイトマップの作成
2024.09.24
WordPressの準備
2024.09.17
テーマの候補
- 可愛い世界
- K-POPの曲の世界
- K-POPの衣装の世界
- ディズニーの世界
テーマの決定
参考リンク