LogoMark.png

本田麻緒/情報デザイン演習IIIA の履歴(No.1)


Effector Collection

エフェクターの種類とオススメ ・・・・・・・・・・・・・・・・

overdrive.jpg


概要

これは何?

ギター(ベース)のエフェクター紹介サイト

背景と目的

初めてエフェクターを使った時の感動をよく覚えているので、ギターやベースを弾く人にぜひ興味を持ってもらいたいと思った。
エフェクターの種類や、それぞれの魅力を伝えたい。

コンセプト

それぞれのエフェクターの見た目や、音、組み合わせを楽しめるサイト

成果物の仕様

Webサイト

メンバー

本田麻緒

制作ツール

Wordpress

プロジェクトの期間


まとめ




調査

現状調査


先行事例


技法・技術情報




プロジェクト管理

スケジュール


ToDo





進捗記録




2024.11.19

投稿ページ制作




2024.10.15

固定ページ制作




2024.10.08

ワイヤーフレーム

wireframe.png




2024.10.01

WordPressの動作確認


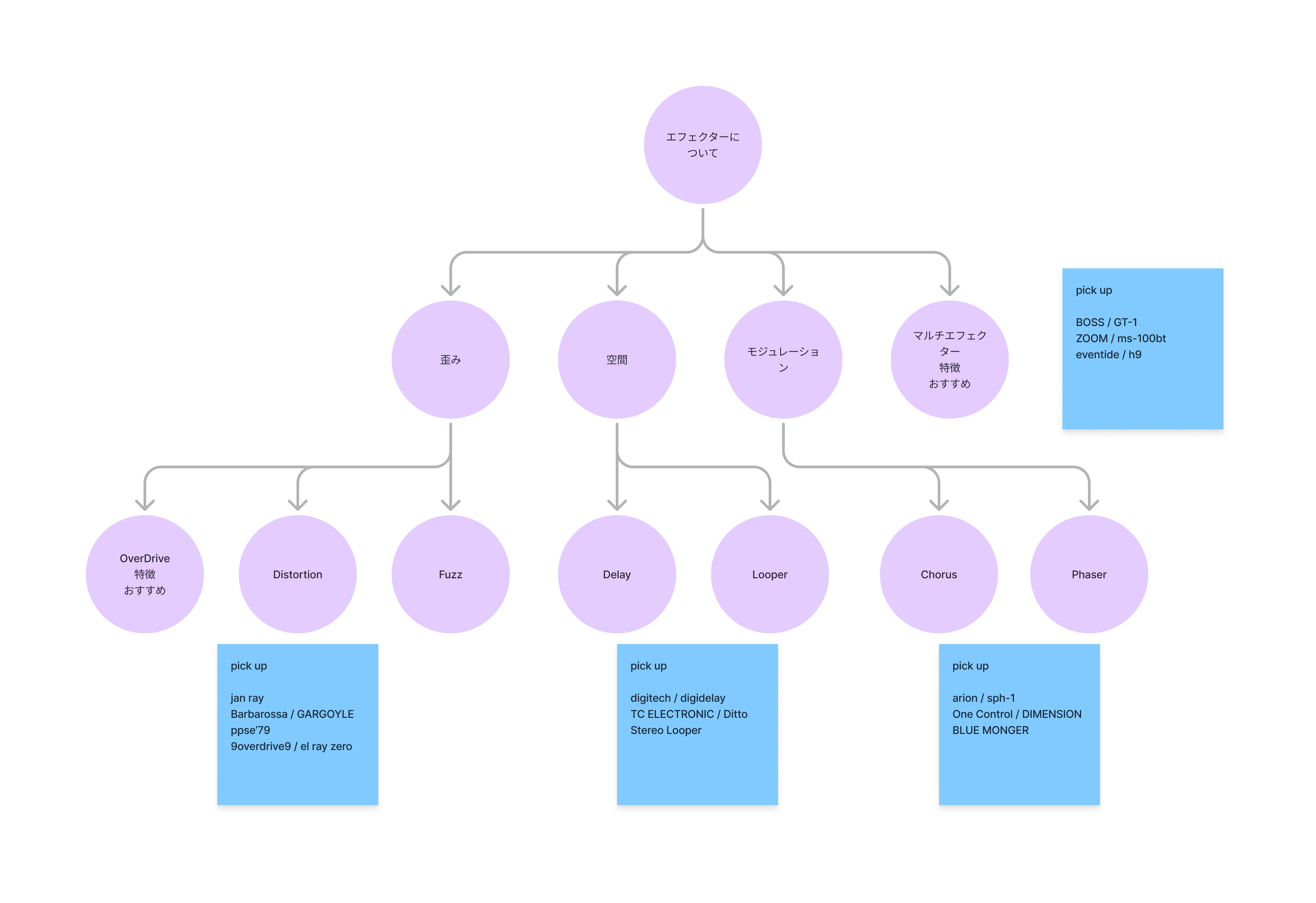
サイトマップ

sitemap.jpg




2024.09.24

レンタルサーバーの登録、Wordpressの準備


テーマ設定

2024.09.17

テーマ案「第2の故郷、憧れの地、私の好きな場所・世界」

参考サイト

https://effectorbox.com/categorylist/