MainTitle
SubTitle ・・・・・・・・・・・・・・・・
メインビジュアル、あるいは
プロジェクトの最新の状態を視覚的に掲載
概要
これは何?
背景と目的
コンセプト
成果物
- Webサイト
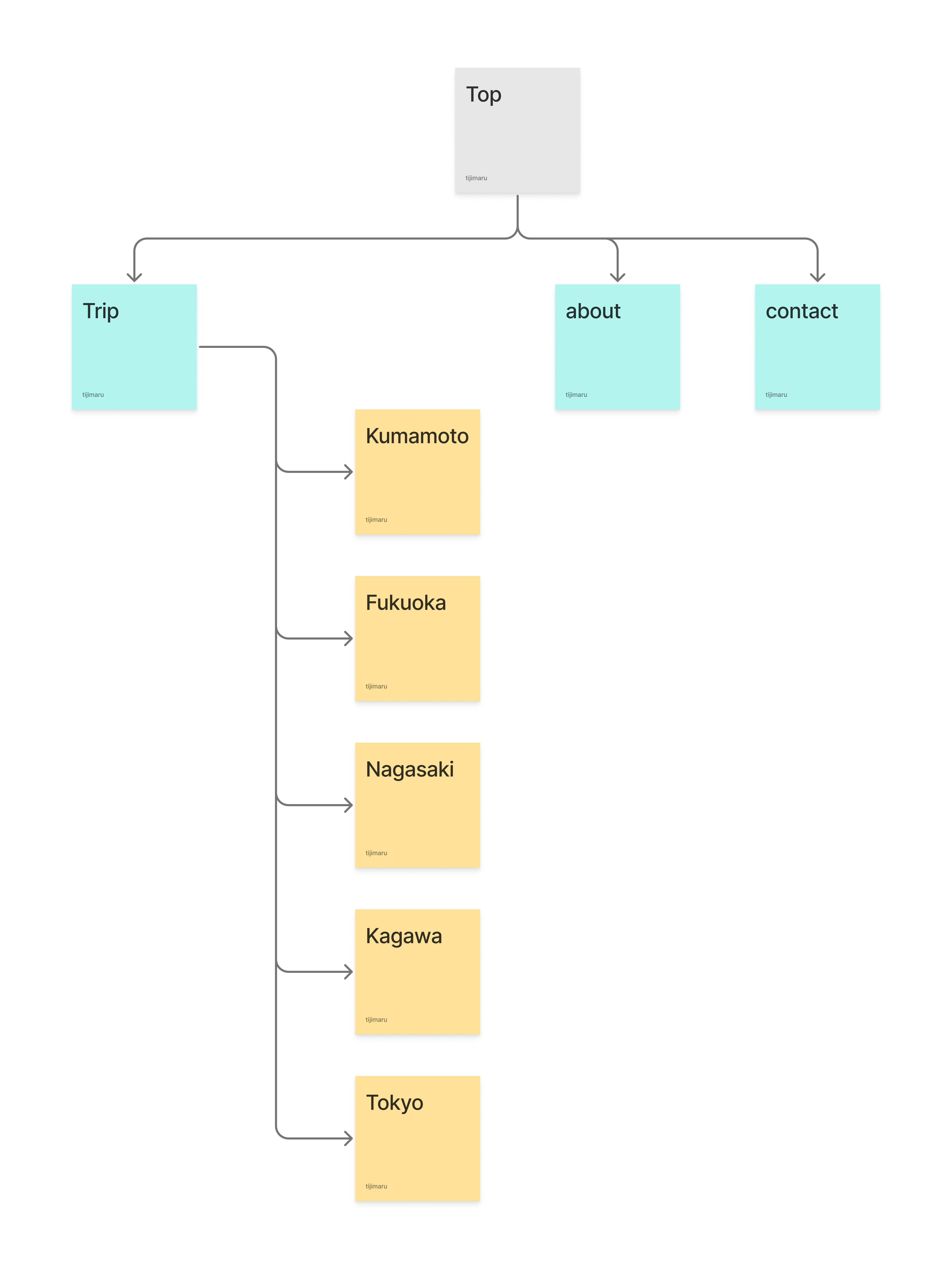
- サイトマップ・ワイヤーフレーム
|
| #image(): File not found: "wireframe.png" at page "千々岩聡真/情報デザイン演習IIIA"
|
まとめ
調査
先行事例
技法・技術情報
進捗記録
2025.10.28
ワイヤーフレーム
2025.10.21
サイトマップ
2025.10.14
テーマに関わる情報収集
2025.10.07
テーマに関わる情報収集
2025.09.30
テーマの決定
掲載するコンテンツ案
- 各県ごとにリストを作ってその中に場所のリストを作って分かりやすくする
- 写真をギャラリー形式で並べる
- 写真とその場所の良さ、持って行ったほうがいいものなどためになる
情報発信
2025.09.23
テーマに関連する調査
2025.09.16
テーマ候補
- テーマ1:旅行写真を振り返る
- テーマ2:自転車旅
- テーマ3:写るんです
練習用Wordpress