LogoMark.png

谷口和歌子/情報デザイン演習IIIA の履歴(No.8)


Healing Journey

私が旅した癒しの共有サイト

 

            メインビジュアル、あるいは
            プロジェクトの最新の状態を視覚的に掲載

  


概要

これは何?

私が旅してきた場所での癒しになった経験を共有する場所。

背景と目的

私がよく旅に出るのは、「日々のストレスから離れたい」という思いがあるからです。
このサイトでは、私が体験した癒しの旅を共有し、誰かのストレス解消のきっかけになれたら嬉しいです。

コンセプト

その土地ならではの癒しポイントを紹介する。
実際に足を運んだからこそ気づける魅力を言葉にして伝える。
イラストや写真などを使い伝わりやすくする。

成果物

まとめ

プロジェクトが完結したら「まとめ」を記載して下さい。



調査

先行事例

技法・技術情報

wordpress




進捗記録
最新の情報を一番上に記載して下さい(古い記事が下へ沈む)。




2025.11.18

中間報告に準備




2025.10.28

ワイヤーフレームの作成

frame.png

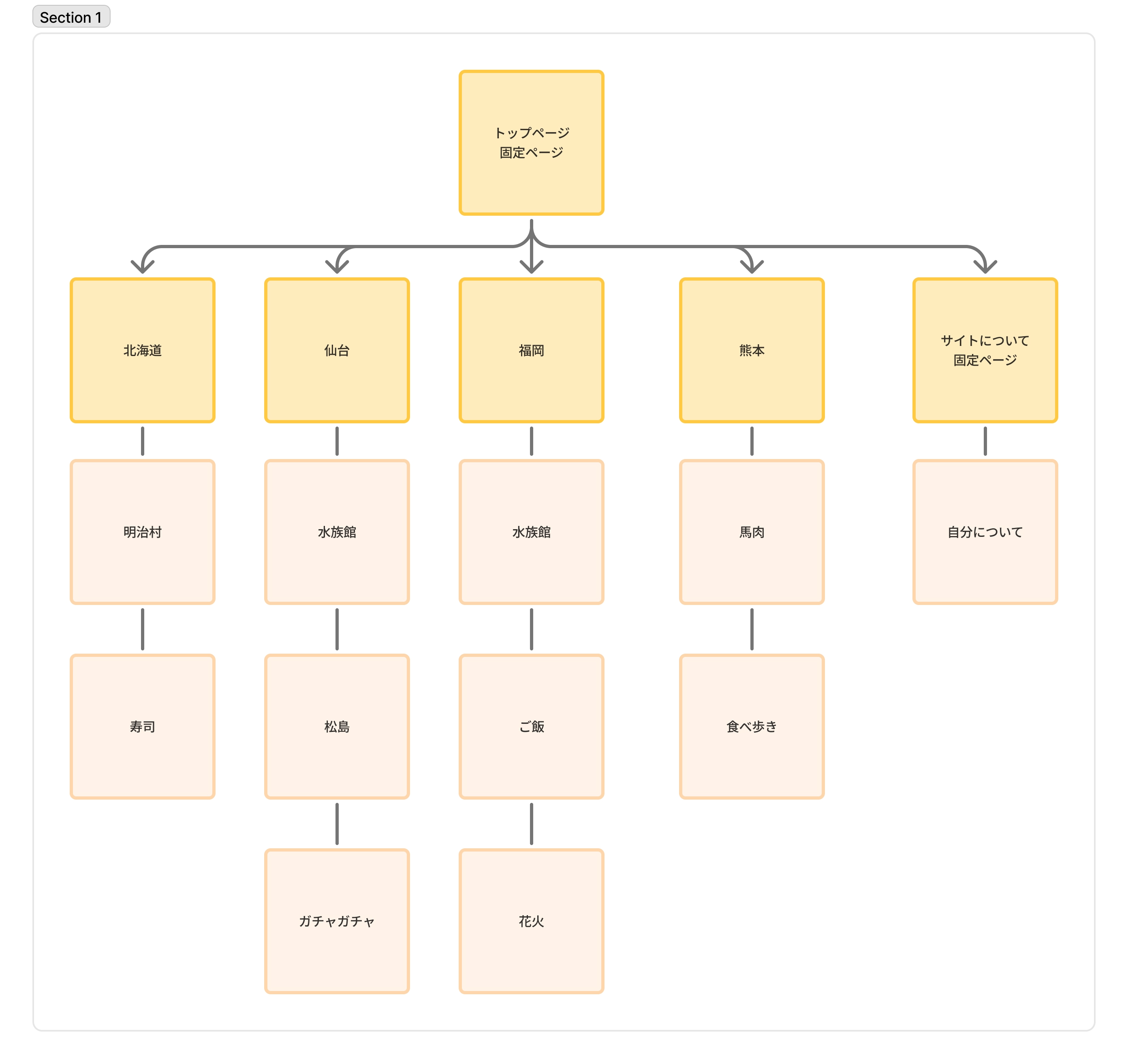
2025.10.21

サイトマップ

更新

site2.png


sitemap.jpeg




2025.10.14

テーマに関わる情報収集

2025.10.07

テーマに関わる情報収集

2025.09.30

旅行写真絵日記

掲載するコンテンツ案

2025.09.23

テーマに関連する調査




2025.09.16

テーマ候補

練習用Wordpress