LogoMark.png

伊藤早紀/情報デザイン演習IIIA の履歴(No.9)


Witplane

SubTitle ・・・・・・・・・・・・・・・・

 

            メインビジュアル、あるいは
            プロジェクトの最新の状態を視覚的に掲載

  


概要

これは何?


背景と目的

飛行機に乗ったことがない人や、空港を利用したことがない・あまり利用しない人にとって飛行機や空港はハードルが高いとよく聞く。
そこで利用ガイドやお得なチケットの取り方などの情報を発信し、もっと飛行機や空港を身近なものに感じてほしい。

コンセプト


まとめ




調査

先行事例


技法・技術情報





進捗記録




2025.10.28

frame.png




2025.10.21

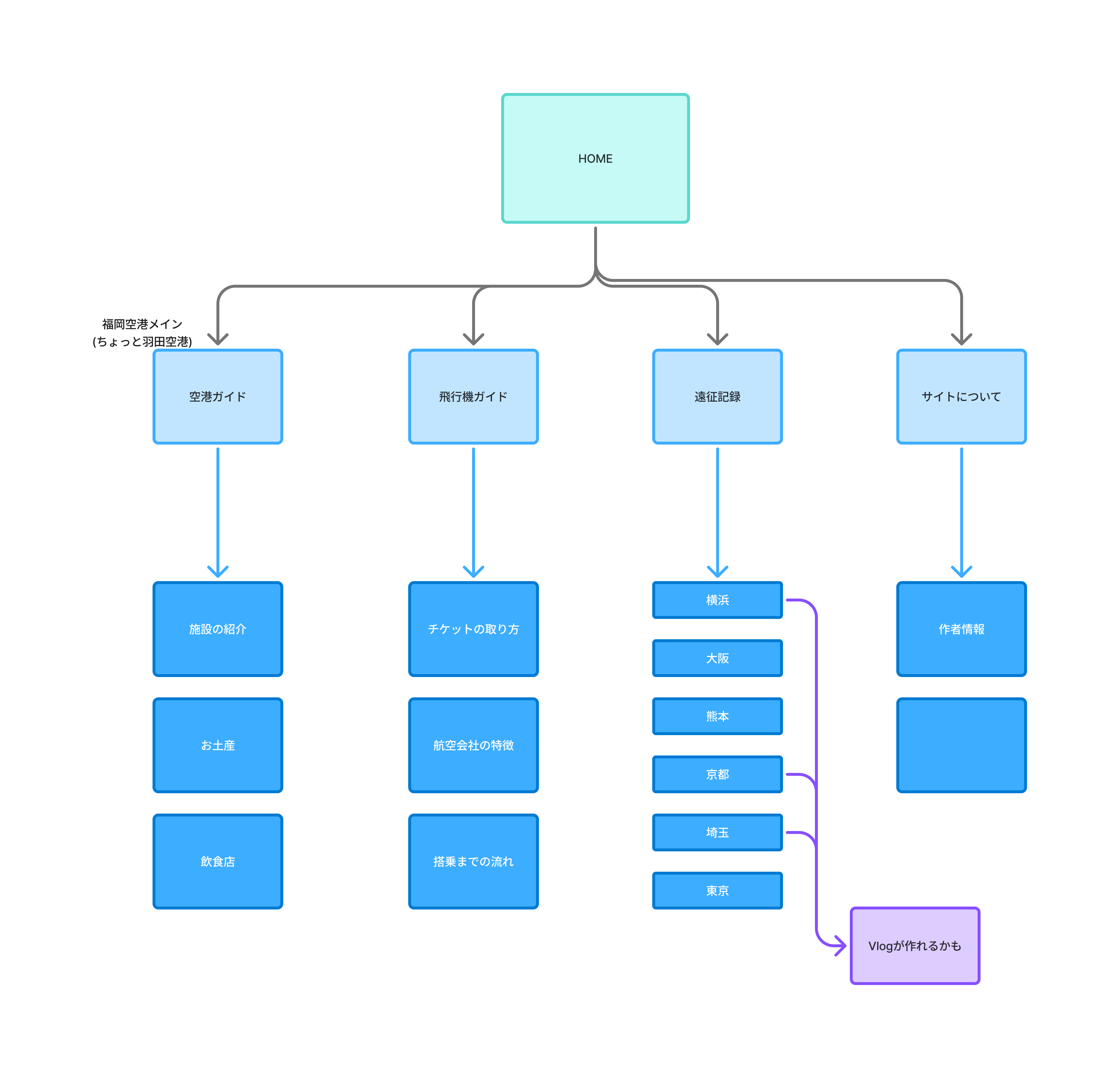
sitemap.png




2025.10.14

2025.10.07




2025.09.30

テーマの決定

空港・飛行機の利用ガイド+ちょっとした遠征ブログ

テーマ候補の先行事例

2025.09.23

2025.09.16

テーマ候補

自分の好きなもの・知識度が高いものは何か

練習用リンク